Intervention Topic – Enabling novice YouTubers, intermediate and advanced users of Zoom to create better interactive content, through a process we have called: “C4 – Collaborative Content Creation & Curation”
Use Case can be referenced for other combinations of Video Conferencing and Video Dissemination, such as Office 365’s Teams and Stream.
Goal is to blend established production principles within the immediacy and ubiquitous availability of these tools. For the intervention, objectives envision the use of the free versions of the applications and cloud platforms listed.
Target Audiences
1) Toastmasters’ International Online Club Members;
2) Aficionado Videographers, wanting to improve their content curation;
3) Professionals seeking for interactive ways to create software product demos or applicable system work instructions.
Delivery Methodology
Blended, mostly Asynchronous (Self-paced, non-sequential CLO’s, assessed via #Hashtag), in Social Network-driven Learning mode; ideally, buttressed by active participation in established COP’s/Communities-of-Practice.
(Elements of Participatory Crowdsourcing, encouraged and expected)
Course Learning Outcomes (CLO’s)
Course Learning Outcome 01 – Branding & Nomenclature
Learners will design and deliver on professional and memorable branding for their content.
Download and follow along: CLO 01 in Acrobat .pdf
Course Learning Outcome 02 – Creation and Production
Learners will identify and utilize available video conferencing platforms for the agile creation of content for purposes of project documentation, work instructions and/or promotional pieces for their business(es)
Download and follow along: CLO 02 in Acrobat.pdf
Course Learning Outcome 03 – Curation and Dissemination
learners will manage and leverage the produced videography and accompanying screencasts at their platform of choice, following the media release parameters embedded by the audience in the production.
Download and follow along: CLO 03 in Acrobat.pdf
Course Roadmap
Please visit this interactive .pptx to get better acquainted with the entirety of the project:
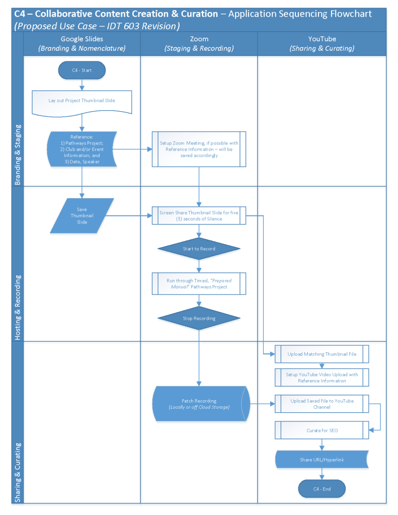
Or download below swim lane flow chart to help you navigate the intervention:

Video Library
The entirety of the published YouTube Channel, also available at:
https://www.youtube.com/c/FranciscoJPalacio